The series battery charger is designed to be scaleable for different battery voltages, e.g. 72V, 96V, 120V, 144V etc. For clarity purposes, the following description will assume 96V as standard.
The block diagram for this charger is given in the next picture:

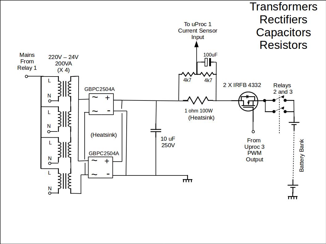
The transformers are of the same type as those used for the parallel battery charger. (see above). the transformers are connected in series to provide a RMS voltage which is the same as the DC voltage of the battery bank. The difference between the peak voltage and the DC/RMS voltage is used to deliver current into the battery bank. The current is controlled using PWM techniques and a MOSFET switch.
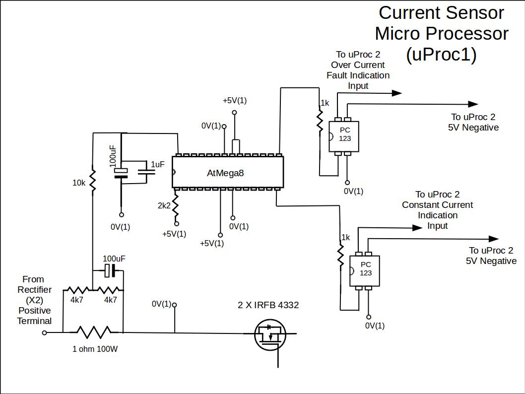
Processor 1 measures the current that flows into the battery. This processor can be set in SW to limit the current initially during a charge cycle to a constant current (e.g. 6A). The processor indicates the above or below status to the charge controller processor 2. It can also indicate a fault status to processor 2 if the current is above a set limit (e.g. 7A).
Processor 2 measures the battery voltage and will prevent over voltage during constant voltage charging. This processor indicates up/down status to the PWM processor 3.
Processor 3 generates PWM switching pulses with which the MOSFETs are switched at a frequency of about 2.5kHz. As the up or down indication is applied to its input, the processor adjusts the PWM ratio proportionally to keep the current and voltages within specification for the batteries.
In this way a closed loop is formed between the processors. Processor 2 can stop the charge process immediately after a fault condition is sensed. (e.g. over voltage, under voltage, over current). It drives a set of indicators from which the charge process status can be viewed.
The Charge Controller Processor 2 circuit diagram is given below:

The Charge Controller Processor 2 is based on the ATmega8 processor.
The program is written in Basic Language. The listing is given below.
The program was created and compiled with BASCOM AVR and the programmer used is the USB-ISP programmer, both available from www.mcselec.com
The Current Sensor Micro Processor 1 circuit diagram is given below:

The software program listing is given below:
The Current Sensor Micro Processor 1 circuit diagram is given below:

The software program listing is given below:
The circuit diagram for the Transformers, Rectifiers, Capacitors and Resistors is given below:

The circuit diagrams for the DC PSUs, i.e. 5V(1), 5V(2), 5V(3) and 12V, are shown below:

The detail for Relays 1, 2, 3, and 4 is shown below:

The Mechanical Layout is shown below:






