A low cost Parameter Display is described below. The Parameter Display displays the following parameters:
1. Motor Current
2. Battery Voltage
3. Motor Power in KW
4. Revolutions per Minute (RPM)
5. Temperature in deg C
6. Energy left in the Battery displayed in KWHr or Range in Km
The Parameter Display is based on using a low cost multi meter.
The Block Diagram of the Parameter Display is given in the next figure

Note that the multimeter has a built in battery and it is switched on with the aid of a relay when the “ignition” switch is on.
There are four sensors namely, current, voltage, temperature and RPM, that interfaces with the Processor.
The Power and Energy parameters are calculated by the processor.
The six different different display “pages” are selected by using a pushbutton switch mounted on the side of the multimeter. The Status Indicator LEDs mounted at the top op the multimeter front face, indicate which display page is current.
A D to A circuit supplies the analog voltages to the multimeter for display.
A second push button is used to reset the energy register inside the processor to “full”
A photo of the Hall Effect sensor mounted on the Motor is shown below:
(used when the battery has been charged to full capacity). The processor measures the power and time, and calculates the reducing energy/range display output.
The multimeter with LEDs fitted is shown below:
The next picture shows the electronics board mounted on the back side of the multimeter.
The Processor circuit diagram is shown below:
The Parameter Display is based on the ATmega8 processor.
The program is written in Basic Language. The listing is given below.
The program was created and compiled with BASCOM AVR and the programmer used is the USB-ISP programmer, both available from www.mcselec.com
The current sensor circuit diagram is described under Controller Options, see menu).
The signal from the current sensor is connected to the Display Processor as indicated on the circuit diagrams.
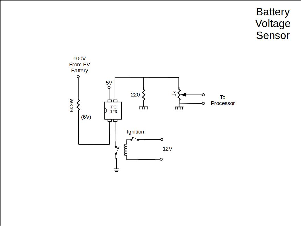
The Voltage Sensor circuit is given below:
The Temperature sensor circuit is shown in the Parameter Display Processor circuit diagram above.
A photo of the temperature sensor mounted on the motor casing is shown below:
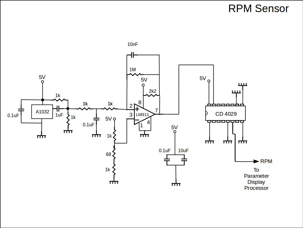
The RPM sensor circuit is given in the next figure:
A photo of the Hall Effect sensor mounted on the Motor is shown below:






